跨境电商税务新规来袭,TikTok 卖家何去何从?
近期,跨境电商行业迎来了两大税务方面的重要变动,TikTok 卖家们需高度关注,及时调整经营策略以适应新的规则。

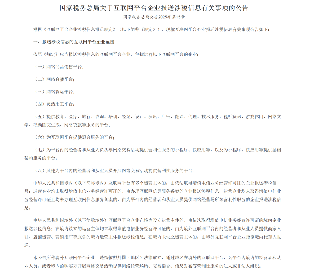
美区关税政策大变动美区传来确切消息,相关方面明确表示不会再对关税政策进行延期或谈判,并将在 7 月 9 日前向所有国家发出正式通知信,宣布新的关税政策。从透露的原文“我们无需开会,数据已足够支撑决策……”可以看出,此次政策调整已成定局。通知信中提及,卖家若想获得向美销售商品的资格,需支付 25%、35%、50%或 10%不等的关税。这一举措无疑给 Q3 季度的跨境电商市场开了个“坏头”,卖家们后续在美区的业务开展将面临成本大幅增加的难题。国内涉税信息报送要求出台与此同时,国内也发布了新文件,对包括亚马逊、TEMU、速卖通、SHEIN、TikTok Shop 等在内的众多平台卖家提出了涉税信息报送要求。只要平台为中国卖家提供交易场所和技术服务,无论其是国内平台还是海外平台,都需依照国内规定报送卖家的涉税信息。 对于在国内设有运营主体的境外平台,由该运营实体或提供商家入驻等服务的本地公司进行申报;若在国内未设运营主体,则需指定境内代理人履行报送义务。国内出海的四大平台——TEMU、SHEIN、TikTok Shop 和速卖通,都必须严格按照规定操作。具体的报送内容包括:1. **卖家身份信息**:如登记证照名称、纳税人识别号、地址、店铺名称、联系方式、开户行、银行账号等。若无证照,则用姓名、证件号等代替。 2. **收入信息**:涵盖收入总额、退款金额、收入净额、支付给平台的佣金、服务费金额、订单数量等。 3. **报送时间**:2025 年 10 月 1 日至 31 日,平台需首次报送卖家 7 月到 9 月的各项数据。 这意味着,以往“无税号、无申报”的灰色操作将不复存在。卖家必须走合规之路,否则平台不会为其承担责任,面临罚款等处罚将不可避免。目前政策未覆盖的领域不过,经过与同行交流发现,目前有两个方面尚未被政策完全覆盖: 1. **美区本体资质**:许多卖家通过使用美区本体资质注册本土店,或采用其他资质注册店铺,绕过了国内的监管。甚至其供应链直接使用美区货盘。 2. **独立站**:以独立站为转化点,通过 IG、油管、TikTok 等平台进行引流的操作,由于涉及众多 SaaS 平台,如 Shopify、WooCommerce 等,目前难以做到全面覆盖。但这类操作对技术和运营要求极高,一般小卖家难以企及。小卖家应注重合规经营对于大多数小卖家而言,还是应按照要求,认真做好数据和信息的申报工作,确保经营合规。毕竟,合规是企业长远发展的基础,只有安全经营,才能在跨境电商市场中立足。 美区关税政策调整和国内涉税信息报送要求的出台,给跨境电商卖家带来了新的挑战。TikTok 卖家及其他平台卖家需了解政策变化,做好应对准备。虽然目前存在一些未覆盖的领域,但小卖家应坚持合规第一,避免因违规而遭受损失。
如果您也想通过TikTok爆单,或者领取一些免费资料,请联系大鱼“136 8683 5668”微信同号。TikTok出海找大鱼,结果式付费更保障!

